产品搜索:
  • 基于集成MZ强度调制器全光微波本征信号产生

    基于光学外调制器-相位调制器和MZM铌酸锂调制器的非线性调制器的方法可以产生高频、高频谱纯度微波信号。利用很低频率的射频本振,就可以由两个具有良好相干性的高阶的同阶上下边带拍频后产生高频微波信号。如下图利用两个MZM级联可产生高倍频微波信号,无需光滤波和色散补偿。

    2017-05-01 EMC易倍公司 1000307

  • 100GHz-DP-QPSK相干光纤通信

    在100G相干光模块的设计中,凭借相对于其他方式的高OSNR和灵敏度等优点,DP-(D)QPSK逐渐成为业界的主流。面对特征各异的传输码型,在综合考虑其传输系统各项参数的基础上,传输距离、通道间隔、兼容性、模块化和成本等成为了码型选择的主要考虑因素。下图为简单的相干通信结构图。器件名称品牌重点参数备注窄线宽光源RIO/Orbits/Optilab/EM4Denselight/EMcort窄线宽,线

    2017-03-22 EMC易倍公司 2147483647

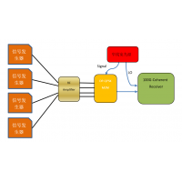
  • 40GHz-DQPSK光纤通信系统解决方案

    随着光纤骨干网中传输的数据和视频业务的迅速增长,系统中的波分复用(WDM)波长数及单波长传输速率逐渐提高,单波长40Gb/s及100Gb/s传输技术成为业界研究的热点。与此同时,高速光纤通信系统中的色度色散(CD)、偏振模色散(PMD)、非线性效应及链路中光放大器的自发辐射噪声(ASE)成为制约其发展的主要因素,解决高速光纤通信系统中的信号损伤问题已变得越来越迫切。采用新型DQPSK编码可提高系统

    2017-01-01 EMC易倍公司 100317

上一页123下一页 转至第
EMC易倍
网站地图